
针对“胖东来月饼礼盒设计费一千万”传闻股票配资网平台网址,胖东来进行了否认。
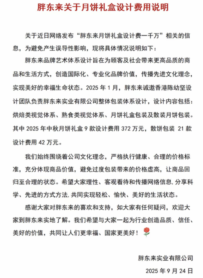
胖东来9月24日晚间发布声明称,今年1月,胖东来邀请香港陈幼坚设计团队负责胖东来实业有限公司整体包装体系设计,设计内容包括:烘焙类视觉体系、熟食类视觉体系、月饼礼盒包装及散装月饼包装。其中,2025年中秋月饼礼盒9款设计费用372万元,散饼包装21款设计费用42万元。其设计总花费为414万元。

胖东来方面表示,始终围绕着公司文化理念,严格执行健康、合理的价格标准,充分体现商品价值,避免过度包装带来的价格虚高,让商品回归至合理的状态。
9月25日,界面新闻查询胖东来小程序获悉,其线上平台月饼礼盒的价格在97元到265元之间,目前均已售罄。
胖东来月饼礼盒价格和盒马超市基本相当。盒马小程序显示,目前其线上月饼礼盒的价格在79元到228元之间。此外,香港制造的月饼价格高一些,在278元到328元之间。
近年来,国家相关部门在遏制“天价”月饼方面出台多条通知。2022年,国家发展改革委、工业和信息化部、商务部、市场监管总局联合发布《关于遏制“天价”月饼、促进行业健康发展的公告》(《公告》),明确提出“对单价超过500元的盒装月饼实行重点监管”。
今年9月,国家发展改革委微信公众号发布消息称,为落实上述《公告》要求,推动月饼回归大众消费品属性、回归传统文化本源,近期国家发展改革委、工业和信息化部等四部门专题研究做好遏制“天价”月饼工作。
在多方努力下,今年的月饼市场价格更趋理性,健康理念持续深化,文化内涵与情感价值也逐渐成为新的消费驱动力。
据三湘都市报,与数年前过度包装、价格虚高的现象相比,今年长沙市场的月饼主流价位在78元到300元区间,尤其是100元到200元档位的产品种类较为丰富,接受度颇高。
另据厦门日报,今年,商家的发力点正从注重外包装转向月饼口味的创新:融合“药食同源”理念的创新口味月饼、新中式茶味月饼、低糖杂粮月饼等主打“健康风”的月饼成布局重点。随着消费需求变化,月饼小盒装和零食化成新风尚。
此外,包装行业的绿色革命在中秋市场较为显著。去年,中国包装联合会发布的数据显示,近年来全国月饼包装中可降解材料使用率达到31.6%,相较于2020年的12.4%实现显著提升,预计2025年将突破50%。
中国数据研究中心发布的《2024中国月饼行业消费与品牌现状白皮书》曾称,2024年中国月饼市场规模预计增长12%股票配资网平台网址,达到302亿,将首次突破300亿元,2025年有望增至332亿元。
美港通官网提示:文章来自网络,不代表本站观点。